025年外地车进京需遵守进京证办理、限行区域及时段 、环保标准等要求 ,未办理进京证进入限行区域将面临罚款100元并记1分的处罚。进京证办理规定 办理类型与范围:进京证分为“六环内 ”和“六环外”两种,其中“六环内”通行证覆盖六环外区域,无需重复办理 。

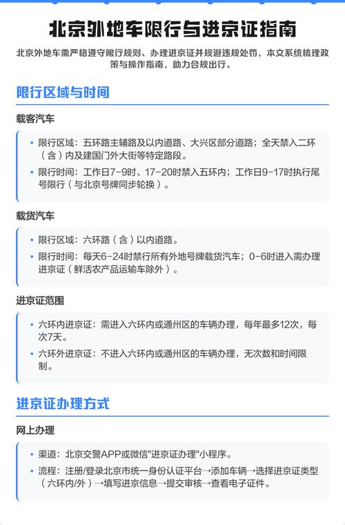
外地车进京的要求和条件如下:进京证办理进入六环路(不含)以内、通州区全域及延庆城区部分道路,需办理六环内进京证 ,每次有效期最长7天,载客汽车每年每车最多办理12次,其他车辆不限次数。不进入上述区域的 ,办理“进京通行证(六环外)”,每次有效期7天,不限办理次数。
外地车进北京五环有一定条件要求。外地车进入北京五环 ,需要办理进京通行证 。办理进京通行证有线上和线下多种方式。线上可通过相关第三方软件办理,办理时要如实填写车辆及驾驶人相关信息。线下则可前往指定的办证窗口办理 。
1、外地车进京可通过支付宝APP在线办理进京证,具体步骤如下:准备工具:确保使用iPhone12(IOS12系统)或兼容设备 ,并安装支付宝APP(版本36)。操作流程:进入市民中心:打开支付宝APP,在首页点击【市民中心】。选择公安交警服务:在热门服务界面中,找到并点击进入【公安交警】专区 。
2、窗口办理:在进京检查站或办证处办理。网上办理:利用北京交警APP进行网上办理进京证。办理进京证时 ,需携带以下证明材料进行办理:驾驶人的身份证明 。驾驶人的机动车驾驶证。机动车行驶证。有效的机动车交通事故责任强制保险凭证 。有效的机动车安全技术检验合格标志。
3 、外地车进北京办理进京证的步骤如下: 准备所需材料- 驾驶人的身份证- 驾驶证- 车辆的行驶证- 交强险凭证- 环保合格证明(或尾气检测合格证) 在线申请- 登录北京市交通管理局官网(http://jg.bjjtd.gov.cn/)或者下载北京交警APP。
4、外地车办理北京早晚高峰通行证,即办理进京通行证,有线上和线下两种方式。线上办理推荐使用“北京交警 ”APP 办理,具体流程如下:下载“北京交警”APP ,注册登录 。添加车辆信息,填写驾驶员及进京信息,选择进京证类型(六环内/外)。提交审核 ,审核通过后电子证生成,无需打印。
5、外地车需按新规办理进京证,每年限办12次 ,每次7天,总计84天,可通过共享交通 、租车或公共交通替代 。进京证新规核心内容时间限制:自2019年11月起 ,外地车每年仅可办理12次进京证,每次有效期7天,全年累计行驶时间不超过84天。
6、线上办理:推荐使用 “北京交警” APP ,2 分钟就能完成。提前准备好驾驶证、行驶证 、交强险凭证,按提示拍照上传,最快几分钟就能审核通过 。线下办理:在进京高速公路服务区或检查站,设有专门的办理窗口。不过高峰期可能要排队 ,建议优先选择线上办理。
外地车进京不一定要办理进京证,但特定情况下需要 。不需要办理进京证的情况 如果外地车辆只是短暂经过北京市,且行驶路线不涉及北京市六环路(不含)以内的区域 ,以及六环外个别需要进京证的路段,那么该车辆就不需要办理进京证。
六环路以内(不包括六环)行驶:如果您的外地车辆需要在北京市六环路以内的区域行驶,那么您必须办理进京证。六环外部分区域行驶:除了六环路以内 ,北京市政府还规定了一些六环外的特定区域,外地车辆在这些区域行驶同样需要办理进京证 。进京证的有效期与延期 有效期:进京证的有效期通常为7天。